2025-10-30
On October 28, the "Recommendations of the Central Committee of the Communist Party of China for Formulating the 15th Five-Year Plan for National Economic and Social Development" was officially released. This document, approximately 20,000 Chinese characters in length, provides a strategic planning for what China will do and how it will proceed over the next five years. The Recommendations identify the sixth-generation mobile communication, quantum computing, nuclear fusion energy and other fields as new economic growth points, and make multiple references to the information and communication industry, which is vital to the national economy and people's livelihoods. As an organization affiliated to AsiaInfo Technologies, iResearch has released the "Study on Communication Industry Transformation Opportunities and Development Pathways for the 15th Five-Year Plan Period" report, focusing on this upcoming period and anchoring its analysis on high-quality development. The following is an excerpt from the report.

Follow our account and send the keyword "15th Five-Year Plan" via private message to receive the full report.

During the 14th Five-Year Plan period (2021-2025), China's communication industry has achieved historic and monumental accomplishments, laying a solid foundation for the nation's economic and social development. During the 15th Five-Year Plan period (2026-2030), China's communication industry will undergo a profound and irreversible paradigm revolution. This report aims to provide a clear strategy map and feasible reference for this historic transformation.

In the face of intricate and ever-changing market opportunities and challenges, strategic focus becomes imperative. What are the "foundational capabilities" that must be consolidated, the "core battlegrounds" where victory is essential, and the "future arenas" that require strategic layout?
The report elaborates on the logic for identifying ten core opportunities, provides the logical transition from "list of opportunities" to "battlefield maps", and analyzes how to solidify the "strategic foundation".

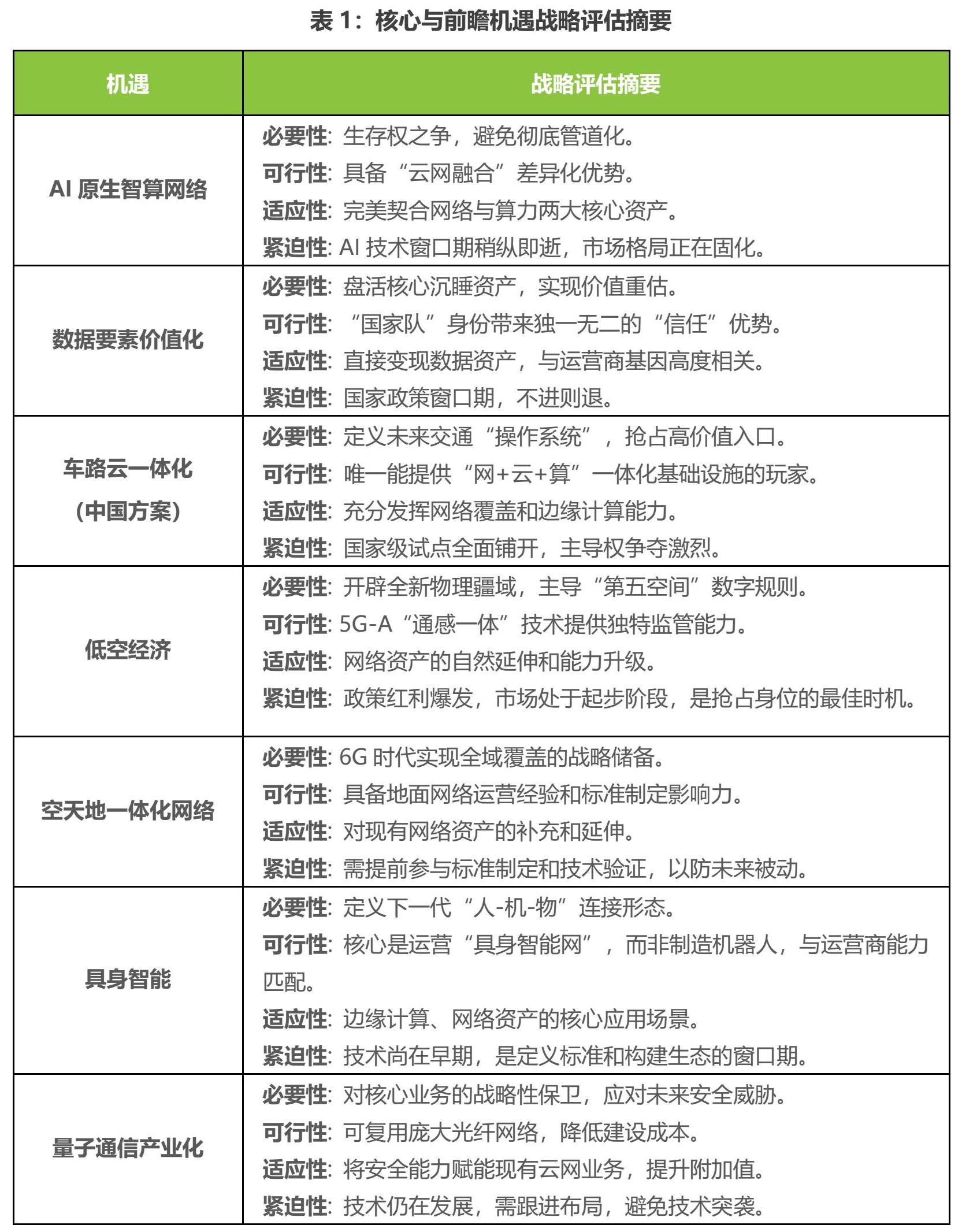
The report provides a detailed and multidimensional in-depth analysis for the seven "Core Strategic" and "Forward-looking Exploratory" opportunities. The analysis for each opportunity is structured around its strategic assessment (including necessity, feasibility, adaptability and urgency), exploration and challenges, as well as breakthrough pathways, thereby providing a solid foundation for strategic decision-making.

The seven opportunities are as follows: AI-Native Intelligent Computing Network, Data Element Value Formation, Vehicle-Road-Cloud Integration, the Low-Altitude Economy, Integrated Space-Air-Ground Network, Embodied AI, and Quantum Communication Industrialization.

Follow our account and send the keyword "15th Five-Year Plan" via private message to receive the full report
To seize the strategic opportunities, operators need to translate macro-level insights into concrete and executable strategic actions. The report provides a detailed elaboration on six core development pathways to be constructed and strengthened during the 15th Five-Year Plan period: Independent innovation pathway for cutting-edge technologies (engine), application scenarios-integrated deep cultivation pathway (test field), collaborative industrial ecosystem co-construction pathway (network of contacts), business mode iteration and upgrading pathway (fuel station), digital infrastructure strengthening pathway (foundation), as well as security and governance system safeguarding pathway (safety belt).

These six pathways do not exist in isolation but function as a synergistic system, collectively forming the master plan for operators' transformation from "connectivity providers" to "intelligent service providers".

To translate strategic plans into concrete actions, it requires priority sequencing and resource focus, which is considered as a pivotal strategic issue determining the success or failure of any transformation. The report provides specific recommendations, aiming to ensure that the most valuable resources are allocated to decisive battlegrounds.

The core logic of this framework is as follows: P0 (AI and Data) as the "capability engine" for building operators' future core competitiveness; P1 (Vehicle-Road-Cloud Integration and the Low-Altitude Economy) as the "value battleground" for realizing these new capabilities at scale and creating new revenue streams; and P2 (5G-A, Industrial Internet, Embodied AI, Quantum Computing, Security, etc.) as the "strategic guarantee" to safeguard both present stability and future possibilities. Focus prevents resources from being scattered, and secures advantages in key sectors.

Looking ahead to the 15th Five-Year Plan period, at this historic turning point, hesitation and indecision pose the greatest risk. A comprehensive transformation covering the strategic, investment, and capability dimensions is imperative. The successfully transformed communication industry will no longer be considered as a mere pipeline for connection, but as an intelligent information service system that is deeply integrated into all aspects of the economy and society, globally competitive, and driven by data and intelligence. It will surely provide the most solid and intelligent digital foundation for advancing Chinese modernization!

Follow our account and send the keyword "15th Five-Year Plan" via private message to receive the full report