2025-10-30 亚信科技
10月28日,《中共中央关于制定国民经济和社会发展第十五个五年规划的建议》正式发布,这份约2万字的建议对我国未来五年怎么办、怎么干进行了战略擘画。《建议》将第六代移动通信、量子计算、核聚变能等作为新的经济增长点,并多次提及关乎国计民生的信息通信业。亚信科技旗下艾瑞咨询聚焦“十五五”、锚定高质量发展,重磅推出《“十五五”通信行业转型机遇及发展路径研究》报告。

以下为报告节选。 关注本号,后台私信发送“十五五”获取完整报告 。

“十四五”期间(2021-2025年),中国通信行业取得了历史性的巨大成就,为国家经济社会发展奠定了坚实基础。“十五五”时期(2026-2030年),中国通信行业将面临一场深刻且不可逆转的范式革命。本报告旨在为这一历史性转型提供清晰的战略地图与可行性参考。

面对纷繁复杂的市场机遇与挑战,需要进行战略聚焦。哪些是必须巩固的“基础能力”,哪些是必须决胜的“核心战场”,又有哪些是需要布局的“未来赛道”?

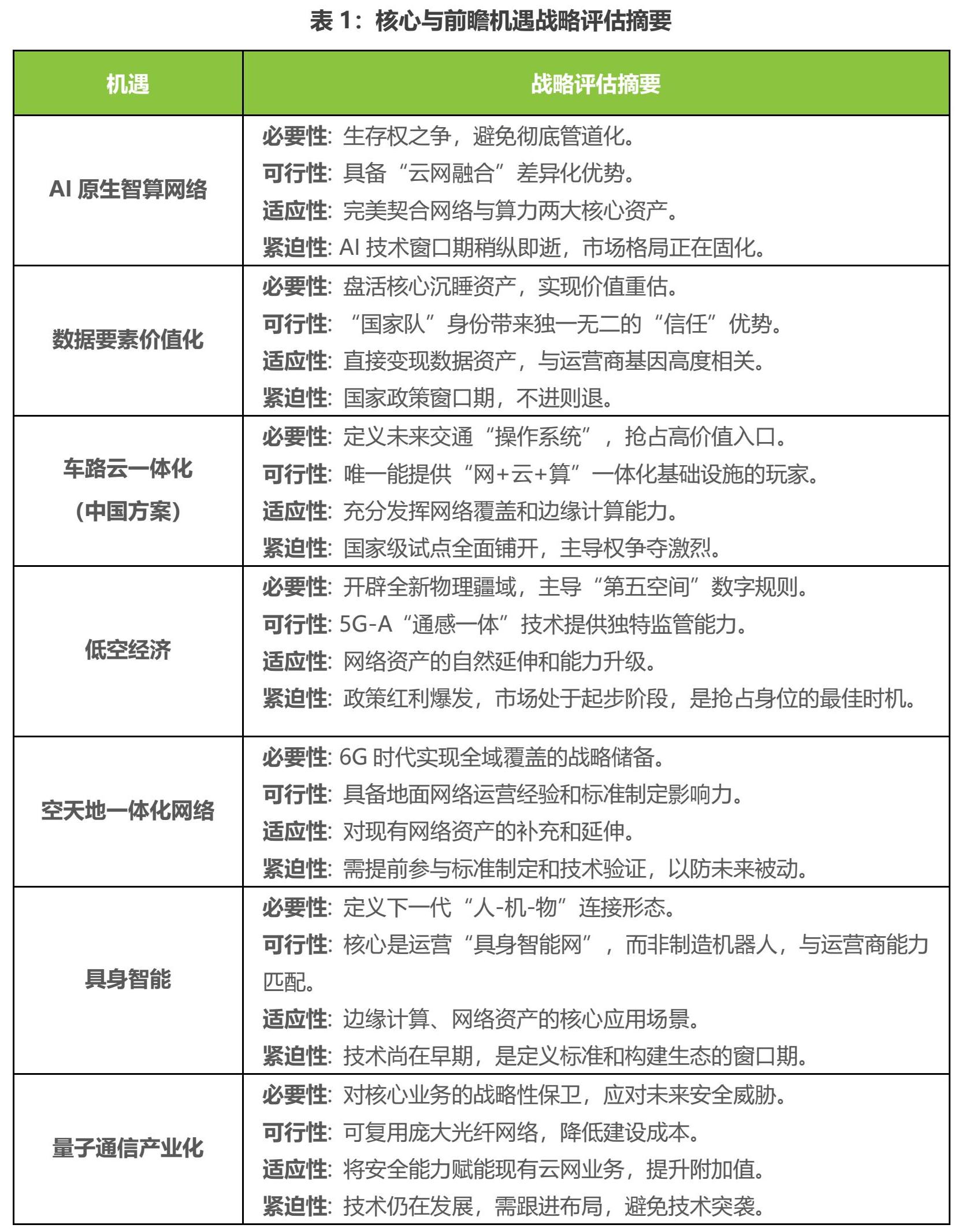
报告阐述了十大核心机遇的识别逻辑,给出了从“机遇清单”到“战场地图”的逻辑转换,分析了如何稳固“战略底盘”。

报告对七个“核心战略型”与“前瞻探索型”机遇进行了详细、多维的深度剖析。每个机遇都围绕其战略评估(必要性、可行性、适应性、紧迫性)、探索与挑战、突破路径展开,为战略决策提供了坚实依据。

上述七个机遇包括:AI原生智算网络、数据要素价值化、车路云一体化、低空经济、空天地一体化网络、具身智能、量子通信产业化。

关注本号,后台私信发送“十五五”获取完整报告

为抓住战略机遇,运营商需要将宏观洞察转化为具体、可执行的战略行动。报告详尽阐述了“十五五”时期需要构建和强化的六大核心发展路径——前沿技术自主创新路径(发动机)、融合应用场景深耕路径(试验田)、产业生态协同共建路径(朋友圈)、商业模式迭代升级路径(加油站)、数字基础设施强基路径(底盘)、安全与治理体系保障路径(安全带)。

这六大路径并非孤立存在,而是互相协同支撑,共同构成了运营商从“连接提供商”向“智能服务商”转型的行动总纲。

为将战略转化为行动,必须进行优先级排序和资源聚焦,这是决定转型成败的战略问题。报告提出了具体建议,旨在确保将最宝贵的资源投入到决定性战场。

这一框架的核心逻辑在于:P0(AI与数据)是构建运营商未来核心竞争力的“能力引擎”;P1(车路云一体化与低空经济)是将这些新能力进行规模化变现、创造新收入的“价值战场”;P2(5G-A、工业互联网、具身智能、量子计算、安全等)则是保障当前稳定与未来可能性的“战略保险”。聚焦可以避免资源分散,确保在关键领域形成优势。

展望“十五五”,面对历史性转型关口,观望和犹豫是最大的风险。一场覆盖战略层面、投资层面、能力层面的全方位转型势在必行。成功转型的通信行业将不再被视为提供连接的管道,而是深度融入经济社会方方面面、具备全球竞争力、以数据和智能为核心驱动的智能信息服务体系。它必将为推进中国式现代化提供最坚实、最智慧的数字底座!

关注本号,后台私信发送“十五五”获取完整报告
电话:(010)82166688
传真:(010)82166699
商务合作:marketing@asiainfo.com
廉洁邮箱:AI_AC@asiainfo.com
电话:(010)82166688
传真:(010)82166699
商务合作:marketing@asiainfo.com
廉洁邮箱:AI_AC@asiainfo.com
© 2020 亚信科技(中国)有限公司 版权所有 不得转载
京公网安备 11010802041852号
【京ICP备11005544号-28】